My work
BSc in Business Engineering
At Maastricht University (NL)
Engineering and Mathematics
Applied engineering fundamentals, mathematics, and materials science to product development and process optimization projects
Business Administration
Combined management, economics, and engineering principles to develop data-driven solutions for complex business challenges
Group Work
Collaborated in multidisciplinary teams to align technical innovation with commercial and sustainable feasibility
Data-driven Decision Making
Utilized systems thinking and analytical methods to improve operational efficiency and decision-making
Diploma in IT and Telecommunications
ITC Marco Polo (IT)
Keywords




Programming
Demonstrated advanced proficiency in programming languages including Java, C#, C++, SQL, JavaScript, and Python
Networking
Designed and configured IT networks using Cisco Packet Tracer, applying principles of network architecture and management
Office Suite
Developed strong command of Microsoft Office Package, including Word, Excel, PowerPoint, and Access
General Knowledge
Built a broad academic foundation encompassing history, science, geography, chemistry, and physics, supported by strong skills in Italian grammar and mathematics
Closing the Loop
Key Success Factors of Returns for Circular E-Commerce Packaging
Key Success Factors of Returns for Circular E-Commerce Packaging
Description
My thesis, “Closing the Loop: Key Success Factors of Returns for Circular E-Commerce Packaging,” investigates how reusable packaging systems can effectively achieve high return rates in online retail. Using a mixed-methods approach combining literature review, expert interviews, and a large-scale consumer survey, it identifies the main drivers behind successful return logistics.
The Challenge
Reusable packaging offers a sustainable alternative to single-use materials, but its effectiveness depends on customers returning the packaging. Companies face challenges in designing systems that are both convenient for consumers and economically viable across different markets.
Results
The research highlights key success factors such as clear communication, convenient return options, deposit incentives, and system transparency. These insights provide actionable guidance for companies and policymakers seeking to enhance circular packaging adoption and close the loop in e-commerce logistics.
Healix Case
Global Supply Chain Management Competition
Global Supply Chain Management Competition
Description
As part of the Global Supply Chain Management course at Maastricht University, we worked on a real-life case for Healix.eco, a company specializing in recycled plastics. The project aimed to address challenges in restarting production amid falling virgin plastic prices.
The Challenge
Healix had suspended production due to the declining cost competitiveness of recycled plastics. Our task was to design a strategic and financially viable plan to reactivate their supply chain while maintaining sustainability and circularity goals.
Results
Our team developed the winning solution in the competition, presenting a strategy that balanced operational feasibility and market resilience. The proposal was evaluated by industry experts, including Ton Geurts (Chairman of CPNL) and Stefan Beckers (Healix.eco), under the guidance of Dr. Robert Suurmond.
Circular living goods
Business Engineering Circular Economy Project
Business Engineering Circular Economy Project
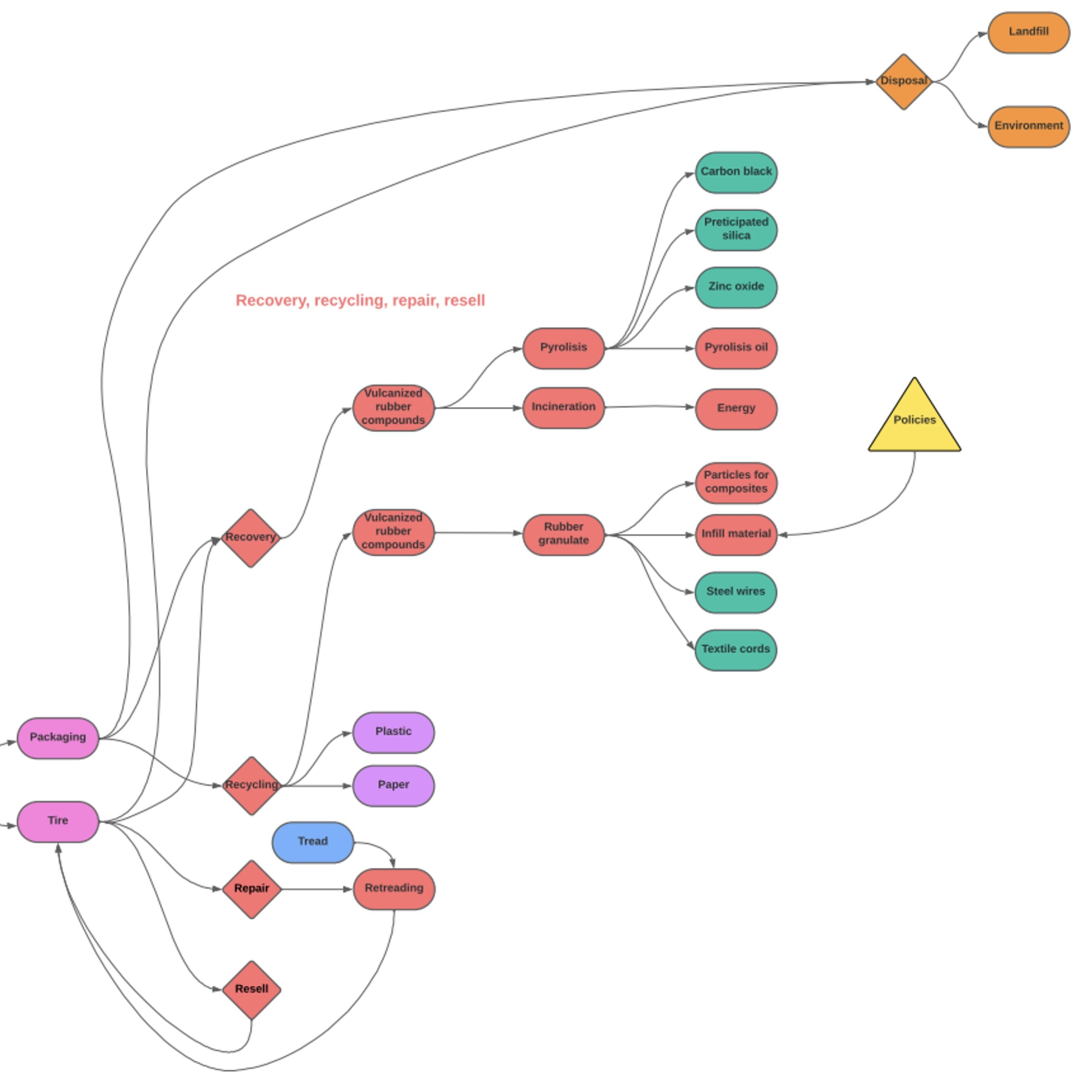
Description
As part of the Circular Economy course at Maastricht University, our project focused on enhancing the circularity of car tires by analyzing their entire lifecycle and identifying improvement opportunities.
The Challenge
Car tires present complex sustainability issues due to their material composition and limited recycling options. The challenge was to find practical ways to close the loop, reducing waste and resource dependency while maintaining performance standards.
Results
We proposed a set of solutions including advanced recycling technologies like devulcanization and pyrolysis, and the adoption of bio-based materials. Our analysis highlighted both the environmental and economic benefits of these approaches, offering actionable recommendations for a more sustainable tire industry.
Strategy & Sustainability Intern
At Px Reusable Packaging BV (NL)
Research & Analysis
Conducted in-depth desk research and expert interviews to identify key success factors for circular e-commerce packaging returns, combining academic and industry insights.
Data Validation
Analyzed survey results and literature to ensure the credibility and reliability of findings, applying both qualitative and quantitative methods.
Collaboration & Communication
Worked closely with supervisors and industry experts to discuss findings, exchange feedback, and translate insights into actionable outcomes.
Strategic Problem-Solving
Developed evidence-based recommendations to enhance the feasibility and efficiency of reusable packaging return systems in the Dutch market.
Front-end Developer Intern
At Webtek S.p.A.
Web Development
Developed and tested web applications using modern programming languages, focusing on functionality, usability, and performance.
Technical Problem-Solving
Identified and resolved coding issues efficiently, improving reliability and speed across different projects.
Collaboration & Communication
Worked within a development team to coordinate tasks, review code, and implement client-driven solutions.
Continuous Learning
Expanded knowledge of front-end and back-end technologies while adapting to agile workflows and real project environments.
Back-end Developer Intern
At Iplus Service (IT)
Customer Support & Assistance
Provided excellent customer service, assisting clients with questions, orders, and issues to ensure a smooth and positive experience.
Problem-Solving
Handled customer concerns efficiently, finding practical solutions while maintaining professionalism and satisfaction.
Teamwork
Collaborated with colleagues to manage daily operations, relay information clearly, and maintain a high standard of service.
Organization & Efficiency
Managed multiple tasks, such as stock, checkout, and client inquiries, ensuring operations ran smoothly even during busy periods.
Keywords








Questions & Answers
What drives you professionally?
I’m motivated by curiosity and the desire to learn, solve problems, and contribute to projects that combine innovation, efficiency, and impact.
What kind of roles are you looking for?
I’m seeking opportunities where I can apply analytical thinking, creativity, and problem-solving to real-world challenges, across industries like technology, sustainability, or automotive.
What makes you stand out?
I approach challenges with an open mind, a strong willingness to learn, and a mix of technical and business understanding that helps me see problems from multiple perspectives.
How do you approach new challenges?
I like to break complex problems into manageable steps, explore different solutions, and focus on practical ways to achieve meaningful results.
What are your long-term goals?
To build a career where I can contribute to innovative and sustainable solutions, continuously learn, and make a positive impact in whichever industry I work in.














